·
🛡️ Community Review Is Live — Governance Belongs to the Community | 3.7
The era of centralized censorship should be over. Pickful takes its first step toward decentralized governance.
Dear Pickful community,
Today we are proud to announce: Community Review is officially live.
🌐 Why Does This Matter?
Centralized censorship is the deepest flaw of modern social media.
Platforms hold absolute power — to delete posts, ban accounts, and algorithmically suppress content. That power is unchecked, opaque, and unanswerable. The consequences?
- Politically sensitive content is selectively silenced
- Dissenting voices are systematically erased
- Values and narratives are quietly shaped by algorithms
- Users are left powerless and unaware
This goes far beyond free speech. It's a distortion of the entire information ecosystem — one that warps investment decisions, social consensus, and political discourse across every corner of society.
We believe governance should belong to the community, not the platform.
Pickful's answer isn't to replace one centralized authority with a slightly friendlier one. It's to design a system of checks and balances where community members collectively decide what gets removed — and no single actor can tip the scales alone.
🏅 A Community Original
This system wasn't copied from anywhere. It was born from discussion within the Pickful community itself.
From the proposal thread in early March, through the iterative design of voting flows, appeal mechanics, and point incentives — every detail reflects the thinking of community members. In just a matter of days, an idea became a working system. That's the spirit of Pickful: a culture of open discussion, genuine innovation, and the ability to ship.
Thank you to everyone who participated, proposed ideas, and pushed this forward. This system belongs to you. 🙌
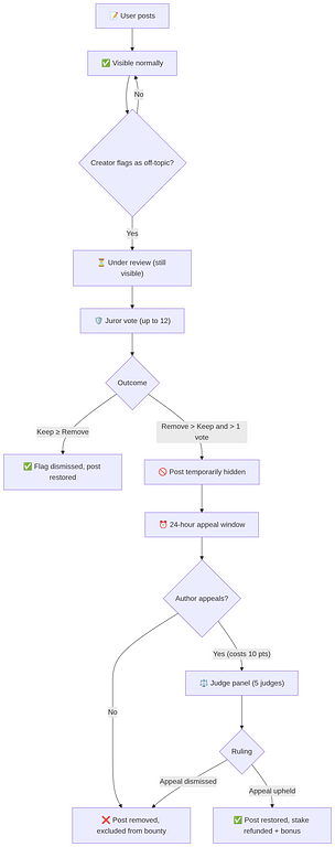
⚖️ How It Works
Three Roles, Mutual Accountability
Role |
Eligibility |
Power |
|---|---|---|
Topic Creator |
Creator of the topic |
Flag posts as off-topic — cannot hide directly |
Juror 🛡️ |
Top 100 by points |
Vote on flagged posts; majority decides removal |
Judge ⚖️ |
Top 20 by points |
Final ruling on appeals |
No single party can decide a post's fate alone. The creator can only flag. Removal requires a majority of jurors. And authors can appeal to a panel of judges who can overturn the decision.
How It Flows
Point Incentives
Action |
Reward |
Condition |
|---|---|---|
Juror votes correctly |
+5 pts |
Must align with final outcome |
Judge participates in appeal |
+10 pts |
Awarded for participation |
Rewards are tied to outcomes — poor judgment earns nothing.
🔍 How This Differs From Centralized Censorship
Traditional Platforms |
Pickful Community Review |
|
|---|---|---|
Decision maker |
Platform staff / algorithms |
Community members (12 jurors) |
Transparency |
Hidden |
Voting records auditable |
Appeal process |
None or ineffective |
Formal channel, judge panel |
Incentive alignment |
Platform interests first |
Rewards calibrated for fairness |
Single point of control |
Yes |
No — multi-party checks |
📖 Get Started
👉 Community Review System — User Guide
The guide covers step-by-step instructions for every role, the full appeal process, and answers to common questions.
💬 A Note to the Community
This is just the beginning.
There are no perfect answers in decentralized governance — but Pickful is willing to be the one that tries. We'll keep iterating based on community feedback, making the system fairer, more efficient, and harder to abuse.
If you have thoughts, the comments are always open.
Thank you for the creativity and exploratory spirit that makes this community what it is. Let's return governance to where it belongs — the community. #DAO #review
#Pickful Team
March 7, 2026
轉發此貼文?
與您的關注者分享。
回覆